Tasks

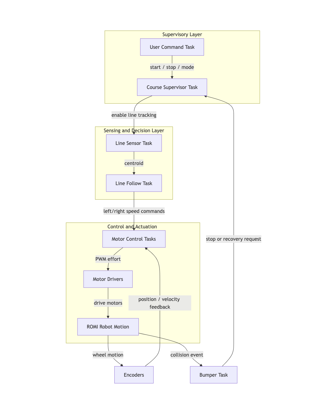
The task diagram illustrates a high-level overview of the Romi robot’s function.

Task Diagram

The course FSM details the logic behind the course navigation.

Course FSM

The motor FSM details general motor logic for controlling motor stop/go.

Motor FSM

Below are all the tasks and drivers for Romi: